MOZa PoC Federatief Berichtenstelsel
master
master
v
0.0.0
Berichtenmagazijn (per deelnemende organisatie)
Berichten opslaan, ophalen en beheren (incl. berichtstatus). Elke deelnemende organisatie host een eigen instantie, of neemt er een af bij BBO.
Info
Context views
Container views
Component views
Dependencies
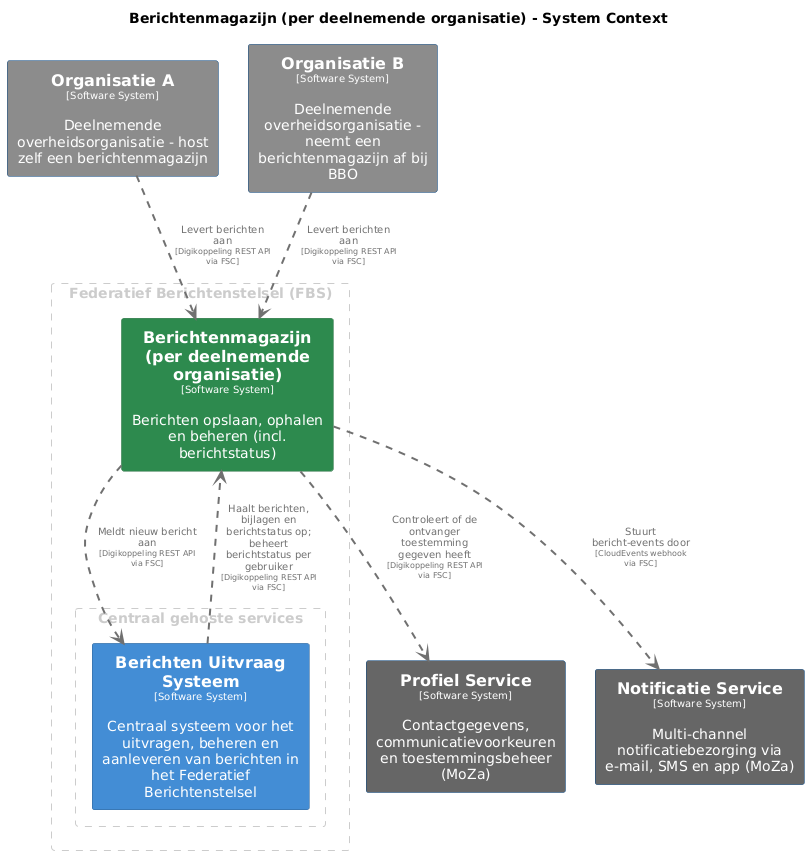
Berichtenmagazijn (per deelnemende organisatie) - System Context
Berichtenmagazijn (per deelnemende organisatie) - System Context
Federatief Berichtenstelsel (FBS)
Centraal gehoste services
Berichtenmagazijn
(per
deelnemende
organisatie)
[Software
System]
Berichten
opslaan,
ophalen
en
beheren
(incl.
berichtstatus).
Elke
deelnemende
organisatie
host
een
eigen
instantie,
of
neemt
er
een
af
bij
BBO.
Berichten
Uitvraag
Systeem
[Software
System]
Centraal
systeem
voor
het
uitvragen,
beheren
en
aanleveren
van
berichten
in
het
Federatief
Berichtenstelsel
Organisatie
A
[Software
System]
Deelnemende
overheidsorganisatie
-
host
zelf
een
berichtenmagazijn
Organisatie
B
[Software
System]
Deelnemende
overheidsorganisatie
-
neemt
een
berichtenmagazijn
af
bij
BBO
Profiel
Service
[Software
System]
Contactgegevens,
communicatievoorkeuren
en
toestemmingsbeheer
(MoZa)
Notificatie
Service
[Software
System]
Multi-channel
notificatiebezorging
via
e-mail,
SMS
en
app
(MoZa)
Meldt
nieuw
bericht
aan
[Digikoppeling
REST
API
via
FSC]
Haalt
berichtenlijst,
incl.
berichtinhoud
en
attributen,
of
bijlagen
op
[Digikoppeling
REST
API
via
FSC]
Stuurt
bericht-events
door
[CloudEvents
webhook
via
FSC]
Levert
berichten
aan
[Digikoppeling
REST
API
via
FSC]
Levert
berichten
aan
[Digikoppeling
REST
API
via
FSC]
Controleert
of
de
ontvanger
toestemming
gegeven
heeft
[Digikoppeling
REST
API
via
FSC]
Berichtenmagazijn (per deelnemende organisatie) - System Context
Context van het Berichtenmagazijn
Berichtenmagazijn (per deelnemende organisatie) - System Context
Berichtenmagazijn (per deelnemende organisatie) - System Context
Federatief Berichtenstelsel (FBS)
Centraal gehoste services
Berichtenmagazijn
(per
deelnemende
organisatie)
[Software
System]
Berichten
opslaan,
ophalen
en
beheren
(incl.
berichtstatus).
Elke
deelnemende
organisatie
host
een
eigen
instantie,
of
neemt
er
een
af
bij
BBO.
Berichten
Uitvraag
Systeem
[Software
System]
Centraal
systeem
voor
het
uitvragen,
beheren
en
aanleveren
van
berichten
in
het
Federatief
Berichtenstelsel
Organisatie
A
[Software
System]
Deelnemende
overheidsorganisatie
-
host
zelf
een
berichtenmagazijn
Organisatie
B
[Software
System]
Deelnemende
overheidsorganisatie
-
neemt
een
berichtenmagazijn
af
bij
BBO
Profiel
Service
[Software
System]
Contactgegevens,
communicatievoorkeuren
en
toestemmingsbeheer
(MoZa)
Notificatie
Service
[Software
System]
Multi-channel
notificatiebezorging
via
e-mail,
SMS
en
app
(MoZa)
Meldt
nieuw
bericht
aan
[Digikoppeling
REST
API
via
FSC]
Haalt
berichtenlijst,
incl.
berichtinhoud
en
attributen,
of
bijlagen
op
[Digikoppeling
REST
API
via
FSC]
Stuurt
bericht-events
door
[CloudEvents
webhook
via
FSC]
Levert
berichten
aan
[Digikoppeling
REST
API
via
FSC]
Levert
berichten
aan
[Digikoppeling
REST
API
via
FSC]
Controleert
of
de
ontvanger
toestemming
gegeven
heeft
[Digikoppeling
REST
API
via
FSC]
Berichtenmagazijn (per deelnemende organisatie) - System Context [
svg
|
png
|
puml
]