MOZa PoC Federatief Berichtenstelsel
master
master
v
0.0.0
Berichten Uitvraag Systeem
Centraal systeem voor het uitvragen, beheren en aanleveren van berichten in het Federatief Berichtenstelsel
Info
Context views
Container views
Component views
Dependencies
BSNk Transformatie
Berichten Uitvraag Service
Berichtensessiecache
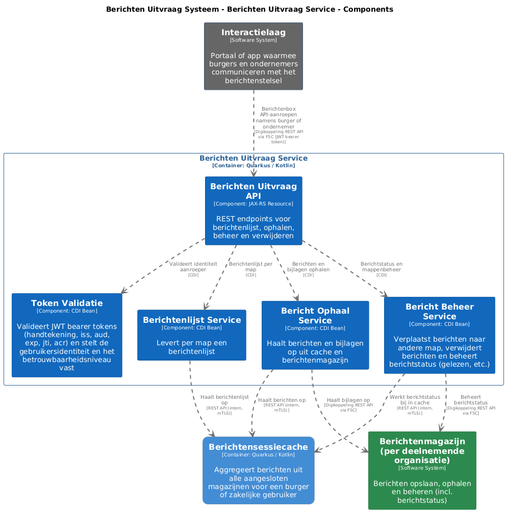
Berichten Uitvraag Systeem - Berichten Uitvraag Service - Components
Berichten Uitvraag Systeem - Berichten Uitvraag Service - Components
Berichten Uitvraag Service
[Container: Quarkus / Kotlin]
Berichten
Uitvraag
API
[Component:
JAX-RS
Resource]
REST
endpoints
voor
berichtenlijst,
ophalen,
beheer
en
verwijderen
Token
Validatie
[Component:
CDI
Bean]
Valideert
JWT
bearer
tokens
(handtekening,
iss,
aud,
exp,
jti,
acr)
en
stelt
de
gebruikersidentiteit
en
het
betrouwbaarheidsniveau
vast
Berichtenlijst
Service
[Component:
CDI
Bean]
Levert
per
map
een
berichtenlijst
Bericht
Ophaal
Service
[Component:
CDI
Bean]
Haalt
berichten
en
bijlagen
op
uit
cache
en
berichtenmagazijn
Bericht
Beheer
Service
[Component:
CDI
Bean]
Verplaatst
berichten
naar
andere
map,
verwijdert
berichten
en
beheert
berichtstatus
(gelezen,
etc.)
Interactielaag
[Software
System]
Portaal
of
app
waarmee
burgers
en
ondernemers
communiceren
met
het
berichtenstelsel
Berichtenmagazijn
(per
deelnemende
organisatie)
[Software
System]
Berichten
opslaan,
ophalen
en
beheren
(incl.
berichtstatus).
Elke
deelnemende
organisatie
host
een
eigen
instantie,
of
neemt
er
een
af
bij
BBO.
Berichtensessiecache
[Container:
Quarkus
/
Kotlin]
Aggregeert
berichten
uit
alle
aangesloten
magazijnen
voor
een
burger
of
zakelijke
gebruiker
Valideert
identiteit
aanroeper
[CDI]
Berichtenlijst
per
map
[CDI]
Berichten
en
bijlagen
ophalen
[CDI]
Berichtstatus
en
mappenbeheer
[CDI]
Haalt
berichten
op
[REST
API
(intern,
mTLS)]
Haalt
berichtenlijst
op
[REST
API
(intern,
mTLS)]
Werkt
berichtstatus
bij
in
cache
[REST
API
(intern,
mTLS)]
Berichtenbox
API-aanroepen
namens
burger
of
ondernemer
[Digikoppeling
REST
API
via
FSC
(JWT
bearer
token)]
Haalt
berichtenlijst,
incl.
berichtinhoud
en
attributen,
of
bijlagen
op
[Digikoppeling
REST
API
via
FSC]
Beheert
berichtstatus
[Digikoppeling
REST
API
via
FSC]
Berichten Uitvraag Systeem - Berichten Uitvraag Service - Components
Componenten binnen de Berichten Uitvraag Service
Berichten Uitvraag Systeem - Berichten Uitvraag Service - Components
Berichten Uitvraag Systeem - Berichten Uitvraag Service - Components
Berichten Uitvraag Service
[Container: Quarkus / Kotlin]
Berichten
Uitvraag
API
[Component:
JAX-RS
Resource]
REST
endpoints
voor
berichtenlijst,
ophalen,
beheer
en
verwijderen
Token
Validatie
[Component:
CDI
Bean]
Valideert
JWT
bearer
tokens
(handtekening,
iss,
aud,
exp,
jti,
acr)
en
stelt
de
gebruikersidentiteit
en
het
betrouwbaarheidsniveau
vast
Berichtenlijst
Service
[Component:
CDI
Bean]
Levert
per
map
een
berichtenlijst
Bericht
Ophaal
Service
[Component:
CDI
Bean]
Haalt
berichten
en
bijlagen
op
uit
cache
en
berichtenmagazijn
Bericht
Beheer
Service
[Component:
CDI
Bean]
Verplaatst
berichten
naar
andere
map,
verwijdert
berichten
en
beheert
berichtstatus
(gelezen,
etc.)
Interactielaag
[Software
System]
Portaal
of
app
waarmee
burgers
en
ondernemers
communiceren
met
het
berichtenstelsel
Berichtenmagazijn
(per
deelnemende
organisatie)
[Software
System]
Berichten
opslaan,
ophalen
en
beheren
(incl.
berichtstatus).
Elke
deelnemende
organisatie
host
een
eigen
instantie,
of
neemt
er
een
af
bij
BBO.
Berichtensessiecache
[Container:
Quarkus
/
Kotlin]
Aggregeert
berichten
uit
alle
aangesloten
magazijnen
voor
een
burger
of
zakelijke
gebruiker
Valideert
identiteit
aanroeper
[CDI]
Berichtenlijst
per
map
[CDI]
Berichten
en
bijlagen
ophalen
[CDI]
Berichtstatus
en
mappenbeheer
[CDI]
Haalt
berichten
op
[REST
API
(intern,
mTLS)]
Haalt
berichtenlijst
op
[REST
API
(intern,
mTLS)]
Werkt
berichtstatus
bij
in
cache
[REST
API
(intern,
mTLS)]
Berichtenbox
API-aanroepen
namens
burger
of
ondernemer
[Digikoppeling
REST
API
via
FSC
(JWT
bearer
token)]
Haalt
berichtenlijst,
incl.
berichtinhoud
en
attributen,
of
bijlagen
op
[Digikoppeling
REST
API
via
FSC]
Beheert
berichtstatus
[Digikoppeling
REST
API
via
FSC]
Berichten Uitvraag Systeem - Berichten Uitvraag Service - Components [
svg
|
png
|
puml
]