MOZa PoC Federatief Berichtenstelsel
master
master
v
0.0.0
Berichten Uitvraag Systeem
Centraal systeem voor het uitvragen, beheren en aanleveren van berichten in het Federatief Berichtenstelsel
Info
Context views
Container views
Component views
Dependencies
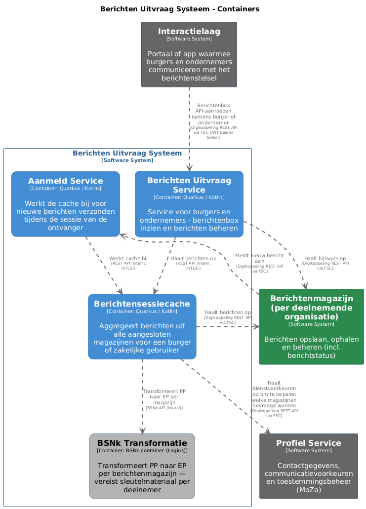
Berichten Uitvraag Systeem - Containers
Berichten Uitvraag Systeem - Containers
Berichten Uitvraag Systeem
[Software System]
Berichtensessiecache
[Container:
Quarkus
/
Kotlin]
Aggregeert
berichten
uit
alle
aangesloten
magazijnen
voor
een
burger
of
zakelijke
gebruiker
Berichten
Uitvraag
Service
[Container:
Quarkus
/
Kotlin]
Service
voor
burgers
en
ondernemers
-
berichtenbox
inzien
en
berichten
beheren
BSNk
Transformatie
[Container:
BSNk
container
(Logius)]
Transformeert
PP
naar
EP
per
berichtenmagazijn
—
vereist
sleutelmateriaal
per
deelnemer
Aanmeld
Service
[Container:
Quarkus
/
Kotlin]
Werkt
de
cache
bij
voor
nieuwe
berichten
verzonden
tijdens
de
sessie
van
de
ontvanger
Profiel
Service
[Software
System]
Contactgegevens,
communicatievoorkeuren
en
toestemmingsbeheer
(MoZa)
Interactielaag
[Software
System]
Portaal
of
app
waarmee
burgers
en
ondernemers
communiceren
met
het
berichtenstelsel
Berichtenmagazijn
(per
deelnemende
organisatie)
[Software
System]
Berichten
opslaan,
ophalen
en
beheren
(incl.
berichtstatus).
Elke
deelnemende
organisatie
host
een
eigen
instantie,
of
neemt
er
een
af
bij
BBO.
Meldt
nieuw
bericht
aan
[Digikoppeling
REST
API
via
FSC]
Haalt
dienstvoorkeuren
op
om
te
bepalen
welke
magazijnen
bevraagd
worden
[Digikoppeling
REST
API
via
FSC]
Haalt
berichten
op
[Digikoppeling
REST
API
via
FSC]
Transformeert
PP
naar
EP
per
magazijn
[BSNk
API
(lokaal)]
Werkt
cache
bij
[REST
API
(intern,
mTLS)]
Haalt
berichten
op
[REST
API
(intern,
mTLS)]
Berichtenbox
API-aanroepen
namens
burger
of
ondernemer
[Digikoppeling
REST
API
via
FSC
(JWT
bearer
token)]
Haalt
berichtenlijst,
incl.
berichtinhoud
en
attributen,
of
bijlagen
op
[Digikoppeling
REST
API
via
FSC]
Berichten Uitvraag Systeem - Containers
Containers binnen het Berichten Uitvraag Systeem
Berichten Uitvraag Systeem - Containers
Berichten Uitvraag Systeem - Containers
Berichten Uitvraag Systeem
[Software System]
Berichtensessiecache
[Container:
Quarkus
/
Kotlin]
Aggregeert
berichten
uit
alle
aangesloten
magazijnen
voor
een
burger
of
zakelijke
gebruiker
Berichten
Uitvraag
Service
[Container:
Quarkus
/
Kotlin]
Service
voor
burgers
en
ondernemers
-
berichtenbox
inzien
en
berichten
beheren
BSNk
Transformatie
[Container:
BSNk
container
(Logius)]
Transformeert
PP
naar
EP
per
berichtenmagazijn
—
vereist
sleutelmateriaal
per
deelnemer
Aanmeld
Service
[Container:
Quarkus
/
Kotlin]
Werkt
de
cache
bij
voor
nieuwe
berichten
verzonden
tijdens
de
sessie
van
de
ontvanger
Profiel
Service
[Software
System]
Contactgegevens,
communicatievoorkeuren
en
toestemmingsbeheer
(MoZa)
Interactielaag
[Software
System]
Portaal
of
app
waarmee
burgers
en
ondernemers
communiceren
met
het
berichtenstelsel
Berichtenmagazijn
(per
deelnemende
organisatie)
[Software
System]
Berichten
opslaan,
ophalen
en
beheren
(incl.
berichtstatus).
Elke
deelnemende
organisatie
host
een
eigen
instantie,
of
neemt
er
een
af
bij
BBO.
Meldt
nieuw
bericht
aan
[Digikoppeling
REST
API
via
FSC]
Haalt
dienstvoorkeuren
op
om
te
bepalen
welke
magazijnen
bevraagd
worden
[Digikoppeling
REST
API
via
FSC]
Haalt
berichten
op
[Digikoppeling
REST
API
via
FSC]
Transformeert
PP
naar
EP
per
magazijn
[BSNk
API
(lokaal)]
Werkt
cache
bij
[REST
API
(intern,
mTLS)]
Haalt
berichten
op
[REST
API
(intern,
mTLS)]
Berichtenbox
API-aanroepen
namens
burger
of
ondernemer
[Digikoppeling
REST
API
via
FSC
(JWT
bearer
token)]
Haalt
berichtenlijst,
incl.
berichtinhoud
en
attributen,
of
bijlagen
op
[Digikoppeling
REST
API
via
FSC]
Berichten Uitvraag Systeem - Containers [
svg
|
png
|
puml
]